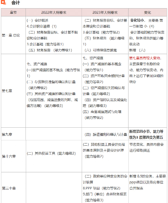
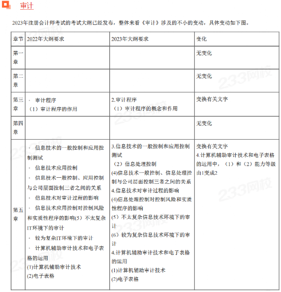
2023年CPA考试大纲已经公布,对六科新大纲进行分析得出一个令人高兴的消息:2023年CPA考试大纲总体来说没有大的变动,大部分是对原大纲的完善、细化,还有一小部分重要性等级的调整。这说明今年的教材基本上不会有大增大减,下面对考纲变动进行具体分析。
我们为大家提供金融、职业、建筑、财会等4大类20多种考试的在线网课、报名考试相关内容、免费题库等考试服务,有需要的同学们赶快来开课吧!具体课程详情可在线咨询:18937149456(同微信)夏老师。
一帆教育微信官方公众号




















